Instance Verification Kit (IVK)
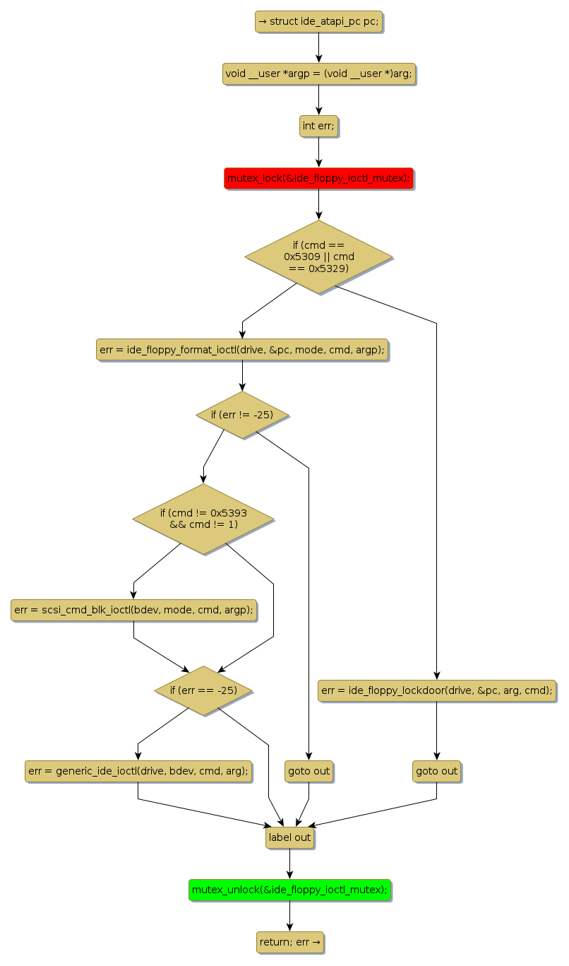
mutex lock @ [6782+36+/linux-3.19-rc1/drivers/ide/ide-floppy_ioctl.c]
Instance Signature: ide_floppy_ioctl_mutex
|
The Matching Pair Graph:
|
|
Function Name
|
Control Flow Graph (CFG)
|
Events Flow Graph (EFG)
|
Source Correspondence
|
|
ide_floppy_ioctl
|
|
|
[6580+16+/linux-3.19-rc1/drivers/ide/ide-floppy_ioctl.c]
|